一季度北京甲级写字楼租金微涨 一季度北京甲级写字楼租金微涨 [2018]年[3]月[30]日
北京新房升温乏劲 “限竞房”成供应主力军 北京新房升温乏劲 “限竞房”成供应主力军 [2018]年[3]月[30]日
绿地控股广东再落一子 拟打造阳江高铁新城 绿地控股广东再落一子 拟打造阳江高铁新城 [2018]年[3]月[29]日
广州将打造首个辐射粤港澳大湾区音乐影视产业基地 广州将打造首个辐射粤港澳大湾区音乐影视产业基地 [2018]年[3]月[29]日
淄博万达广场计划5月开工 年底前完成购物中心主体工程 淄博万达广场计划5月开工 年底前完成购物中心主体工程 [2018]年[3]月[29]日
穆迪:中国楼市继续面临严监管 销售增速将持续放缓 穆迪:中国楼市继续面临严监管 销售增速将持续放缓 [2018]年[3]月[29]日
孙宏斌:谁愿意接盘乐视,我打九折卖,价格好商量 孙宏斌:谁愿意接盘乐视,我打九折卖,价格好商量 [2018]年[3]月[29]日
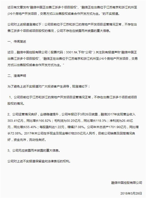
融信发表澄清声明:不存在出售项目股权一事 融信发表澄清声明:不存在出售项目股权一事 [2018]年[3]月[29]日
北京城市副中心详细规划首次公开 北京城市副中心详细规划首次公开 [2018]年[3]月[29]日
优客工场落地华尔街 纽约首个共享办公社区启幕 优客工场落地华尔街 纽约首个共享办公社区启幕 [2018]年[3]月[29]日
滁州南谯区申报两个市级特色小镇 滁州南谯区申报两个市级特色小镇 [2018]年[3]月[29]日
机构报告:北京核心商圈写字楼空置率达两年最低 机构报告:北京核心商圈写字楼空置率达两年最低 [2018]年[3]月[29]日
嘉铭:以艺术为媒,开启对未来办公空间的全民畅想 嘉铭:以艺术为媒,开启对未来办公空间的全民畅想 [2018]年[3]月[29]日
重庆渝北新城吾悦广场项目报建 中央公园商业迎来实质进展 重庆渝北新城吾悦广场项目报建 中央公园商业迎来实质进展 [2018]年[3]月[29]日
内蒙古自治区发改委等联合发文 大力推进特色小镇建设 内蒙古自治区发改委等联合发文 大力推进特色小镇建设 [2018]年[3]月[29]日
盒马牵手13家地产商 新零售成房地产下半场竞争焦点 盒马牵手13家地产商 新零售成房地产下半场竞争焦点 [2018]年[3]月[29]日
中国金茂2017年签约销售额693亿元 2020年可能超2000亿 中国金茂2017年签约销售额693亿元 2020年可能超2000亿 [2018]年[3]月[29]日
REITs可为住房租赁供给侧改革助推器 REITs可为住房租赁供给侧改革助推器 [2018]年[3]月[29]日
融创发布去年财报 今年将成立文旅集团 融创发布去年财报 今年将成立文旅集团 [2018]年[3]月[29]日
世界财富报告:办公楼城最受欢迎的投资地产类型 世界财富报告:办公楼城最受欢迎的投资地产类型 [2018]年[3]月[29]日
富力地产2017年协议销售达818.6亿 富力地产2017年协议销售达818.6亿 [2018]年[3]月[29]日
独栋写字楼优势凸显 助力企业形象展示 独栋写字楼优势凸显 助力企业形象展示 [2018]年[3]月[29]日
建发国际集团7.2亿元收购福建南平一宗商住地块 建发国际集团7.2亿元收购福建南平一宗商住地块 [2018]年[3]月[29]日
上海又有2宗租赁住宅用地成交 徐汇新添584套租赁房 上海又有2宗租赁住宅用地成交 徐汇新添584套租赁房 [2018]年[3]月[29]日

当前为第 1072/3550 页 上一页 下一页 转到第
推荐阅读
推荐楼盘

· 中航国际广场  [点击数:409263]

· 保利·春天派  [点击数:359362]

· 华贸中心  [点击数:350132]

· 首开·熙悦山  [点击数:321117]

· 金隅智造工场  [点击数:274850]

· 北辰世纪中心  [点击数:245325]

· 华腾新天地商场  [点击数:182790]

· 世东国际  [点击数:180171]

· MAX泰达科技园  [点击数:171297]

· 金隅高新产业园  [点击数:162919]

出租行情
出售行情
关于我们-媒体报道-楼盘网址-诚聘英才-广告服务-友情链接-联系方式
房讯地产网FUNXUN 版权所有 2001-2019
京ICP证100716号 京ICP证020088号
广告服务:010-51672388 采编中心:010-51672385 楼盘信息:010-51672386 技术支持:010-51672387 南丰智库:010-51672389